2. DEKANLIK/MÜDÜRLÜK GÖREVLENDİRME İŞLEMİ İŞ AKIŞ SÜRECİ
3. REKTÖRLÜK GÖREVLENDİRME İŞLEMİ İŞ AKIŞ SÜRECİ
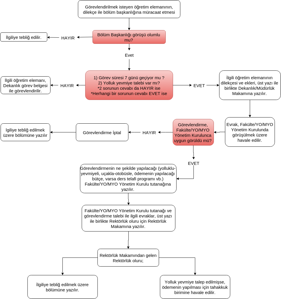
1. İŞ AKIŞ ŞEMASI

2. DEKANLIK/MÜDÜRLÜK GÖREVLENDİRMESİ İŞLEMİ İŞ AKIŞ SÜRECİ
| No. | İş Akış Süreci | Belge/Form Tipi | Belge İçerik Şablonu | Sorumlular |
|---|---|---|---|---|
| 1. | 2547 Sayılı Kanunun 39. Maddesi kapsamında 7 günden az ve yolluksuz/yevmiyesiz görevlendirme talebinde bulunacak Öğretim Elamanı bağlı olduğu Bölüm Başkanlığına en az bir hafta önceden talebini EBYS'den dilekçe ile bildirir. | Dilekçe | Görevlendirme Dilekçesi | İlgili Kişi |
| 2. | Talep bölüm başkanlığınca değerlenlendirilir. Eğer görevlendirilmesi uygunsa ilgilinin görevlendirilmesine ilişkin dekanlık görevlendirme onayı alınır. | Görevlendirme Onayı | Bölüm - Görevlendirme Dekanlık Olur Yazısı | Bölüm Sekreterliği |
| 3. | Dekanlık/Müdürlük tarafından onaylanan evrak bölüm sekreterliği tarafından ilgili öğretim elamanına bilgi olarak havale edilir. Dekanlık görevlendirmesi işlemi tamamlanmış olur. | Bölüm Sekreterliği |
3. REKTÖRLÜK GÖREVLENDİRME İŞLEMİ İŞ AKIŞ SÜRECİ
| No. | İş Akış Süreci | Belge/Form Tipi | Belge İçerik Şablonu | Sorumlular |
|---|---|---|---|---|
| 1. | 2547 Sayılı Kanunun 39. Maddesi kapsamında 7 günden fazla veya yolluklu/yevmiyeli görevlendirme talebinde bulunacak akademik personel görevlendirme talebini yurdışı için üç hafta, yurtiçi için iki hafta önceden bağlı olduğu Bölüm Başkanlığına EBYS üzerinden ekinde istenen belgelerle birlikte dilekçe ile iletir. | Dilekçe | Görevlendirme Dilekçesi | İlgili Kişi |
| 2. | Bölüm Başkanlığının uygun görüşü üzerine ilgili Bölüm Sekreterliği bu dilekçeyi Dekanlığa/Müdürlüğü üst yazı ile bildirir. | Yeni İç Yazı | Bölüm - Görevlendirme Dekanlığa/Müdürlüğe Üst Yazı | Bölüm Sekreterliği |
| 3. | Evrak, Fakülte/MYO/YO Yönetim Kurulunda görüşülmek üzere havale edilir. | Fakülte/YO/MYO Sekreterliği | ||
| 4. | Görevlendirme, Fakülte/MYO/YO Yönetim Kurulunca uygun görülürse görevlendirmenin ne şekilde yapılacağı (yolluklu-yevmiyeli, uçakla-otobüsle, ödemenin yapılacağı bütçe, varsa ders telafi programı vb.) Fakülte Yönetim Kurulu tutanağına yazılır. | Fakülte/YO/MYO Sekreterliği | ||
| 5. | Fakülte/YO/MYO Yönetim Kurulu tutanağı ve görevlendirme talebi ile ilgili evraklar, üst yazı ile birlikte Rektörlük oluru için Rektörlük Makamına yazılır. | Görevlendirme Onayı | Fakülte/MYO/YO Görevlendirme Rektörlük Olur Yazısı | Fakülte/YO/MYO Sekreterliği |
| 6. | Rektörlük Makamından gelen Rektörlük oluru; İlgiliye tebliğ edilmek üzere bölümüne yazılır. Yolluk yevmiye talep edilmişse,ödemenin yapılması için tahakkuk birimine havale edilir. | Fakülte/YO/MYO Sekreterliği | ||
| 7. | Görevlendirme ilgiliye tebliğ edilir. | Bölüm Sekreterliği |